While in-house teams are great for traditional forms of marketing, many companies struggle to understand the complex and creative nature of SEO.
From specialist work that requires technical development, through to content production that demands expert knowledge, outsourcing SEO allows businesses to enjoy high-quality and comprehensive SEO campaigns at a cost-effective rate.

If you’re thinking of outsourcing SEO, this guide will help you understand the benefits of doing so, as well as aspects that you need to consider before you get underway.
What is SEO outsourcing?
SEO outsourcing occurs when a company wishes to expand its search engine optimisation practices without expanding its internal team on a permanent basis.
This can provide a company with a great amount of flexibility and can allow a business to broaden its SEO campaigns in a cost-effective manner.
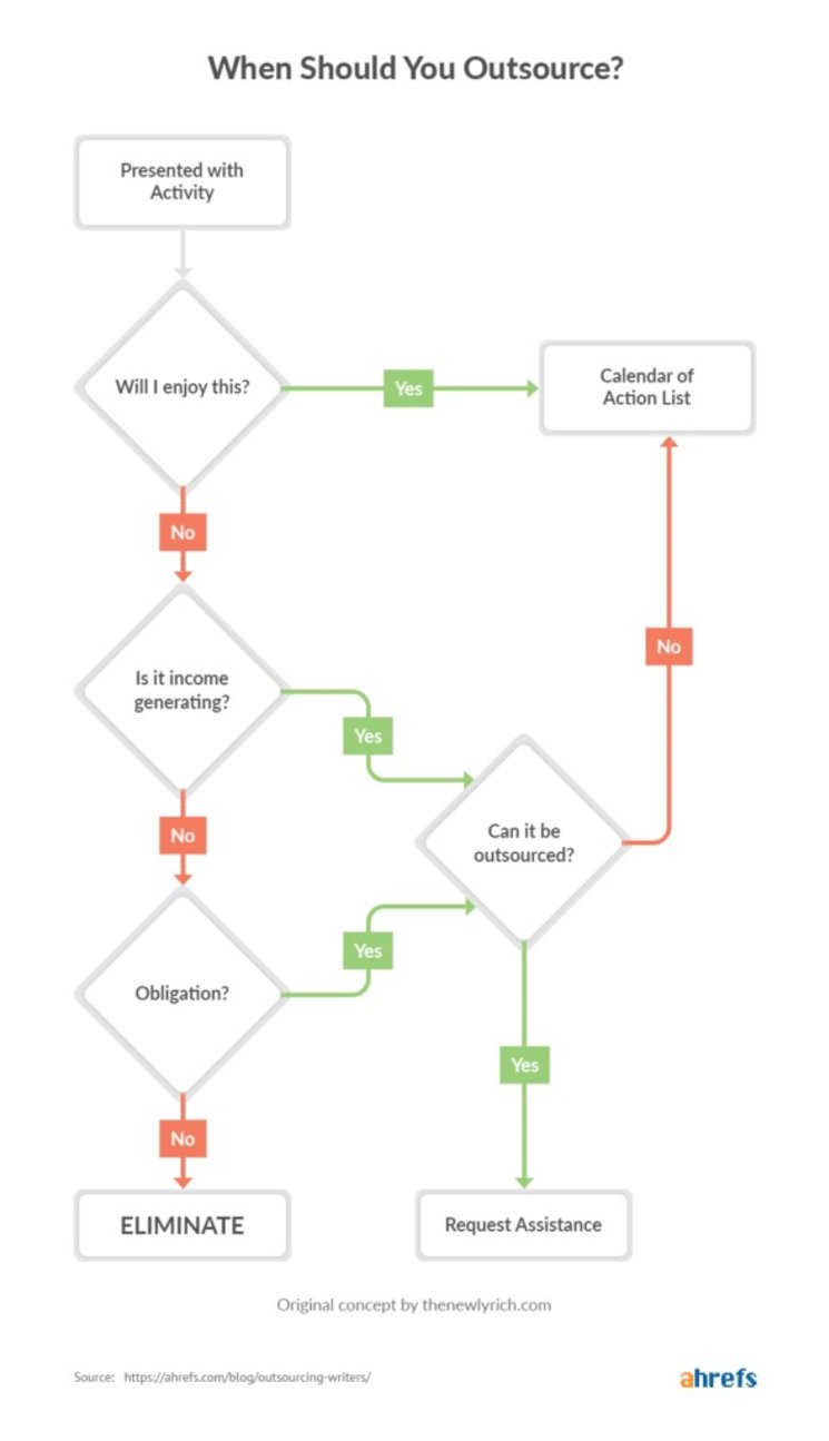
When should you look to outsource?
There can be a variety of situations when a business may choose to outsource its SEO and digital marketing requirements.
For instance, if a company is releasing a new service or product, or it requires a new website (or if that website is undergoing a redesign), the business may wish to employ the services of an SEO company or professional.

Image credit: Ahrefs.com
Not every business will have an in-house SEO team, but they could source these services from a remote digital agency or a freelance professional with the correct skills and experience.
Furthermore, not every element of SEO will require a team or full-time member of staff, which is when outsourcing can be a flexible and attractive option.
Many companies, from SMEs to some of the largest companies in the world, choose to outsource their SEO.
In fact, international companies might have several agencies or freelancers working on different areas of their website at any given time.
What are the pros and cons of outsourcing SEO?
Like every aspect of business, there are pros and cons that you need to consider before outsourcing SEO.
Let’s take a look at some of the benefits:
- It’s cost-effective:Having external professionals working on projects means that you don’t have to pay employment costs, such as national insurance or pension contributions.
- It can be efficient:Thanks to tools and programs such as Trello, Flowdock, Microsoft Teams, and Slack, internal and offsite teams can monitor progress and stay in regular contact.
- It adds flexibility to your offering:Business needs and expectations can change on a regular basis, and outsourcing allows you to cater to fluctuating requirements and goals.
- You have a greater amount of control:Outsourcing gives you a greater level of control within crucial aspects of campaigns and allows you to focus on your own speciality.
- You can find niche experts:While in-house team members tend to have a general knowledge of SEO, outsourcing allows you to source experts within specific niches.
- You can build a network of professionals:Having a variety of experts on hand as and when you need them is a priceless benefit that you can cultivate when outsourcing SEO.
Aside from some of the many benefits stated above, there can also be drawbacks to outsourcing your SEO requirements:
- You need to do your research:Ensuring that you have the right company or freelancer is integral, so background and quality checks need to be made before any work can be agreed.
- You need to be able to trust:Although outsourcing your SEO is generally beneficial, some companies or freelancers might choose to use improper or discredited tactics. This can be particularly detrimental for areas such as link building.
- There is less security:If you choose to work with a freelancer, it is important that they are reliable and attend to their deadlines. It could sometimes be the case that a freelancer delivers work late or not at all.
- There could be working in different time zones:If you choose to outsource to another country, while this might be ultimately beneficial, you will have to consider changes in time zones for meetings and emails.
- You could encounter cultural issues:Although this is something that usually concerns day-to-day office life, issues around culture need to be considered so that the relationship works for everyone.
On the subject of working in different time zones, Amanda Thomas at Konstruct Digital says:
“Enforce a strong project management process and documentation. When you’re not working in the same time-zone as your resources, it’s important that you can check in on any task at any time and know the status.
“If the knowledge of the work being completed only exists in the head of the outsourced resource, it can be difficult to provide status updates to clients if they call unexpectedly.”
How to find the right company or freelancer for outsourcing SEO
Ensuring that you have the best possible solution for SEO outsourcing is integral for both your business, its website, and your reputation.
Due to the fact that SEO is so technical, you need to ensure that the team or individual you hire is not only qualified, but also experienced in the role that you are offering.
When researching a company
There are of course a multitude of options both at home and abroad for outsourcing SEO, and there are areas to investigate to ensure that the company has the ability to provide the work that you require.

Starting with the very basics, search for the agency/freelancer name and take a look into its reviews on sites such as Google or Bing. Comb through mentions on social media sites, as well as on SEO forums, and on industry websites, so you can read up on any discussions about the agency/freelancer that you are reviewing.
It might also be worth taking a look at the agency’s Glassdoor reviews. Although this is a site primarily for the use of employees, the kind of reviews that the company receives can give you a good idea into how the company operates.
PRO TIP: Never trust online reviews 100%. Almost any review site can be manipulated and people actively post fake reviews. When checking them, make sure to look at the profiles and see if they’re legitimate and have any obvious patterns. If you see a site with all five-star reviews, you should be cautious and investigate further.
To ensure that the company employs responsible and modern SEO tactics, check through its website and keep an eye out for terminology that could signal red flags.
Unrealistic promises such as “Guaranteed rankings” or inaccurate ones such as “Top of Google” signify that the company should be avoided.
You can also carry out deeper research, such as checking through the company’s rankings and backlinks to see if it is carrying out tactics that are spammy or clearly against Google’s guidelines.
TIP: Use Ahrefs‘ site explorer to check for backlinks (you can use the site’s seven-day trial to do this). Look at the quality of the sites linking to the site in question. If you see poor quality or sites that are completely irrelevant to the linking site, then it is possible the links are part of a PBN (Private blog network).
Keep in mind that it’s possible to hide PBN links from popular tools like Ahrefs. You can also use Wayback Machine to check the history of the site. If you see that a particular site looks totally different (not just its design), then there is a high chance that the site is part of a PBN. Look for over-optimised anchor text and organic traffic.

I spoke to SEO consultant Brendan Hufford about how to find the right agency, and he said:
“Finding offshore SEO talent isn’t hard. There are a lot of brilliant people out there that don’t live in my home country (USA). One strategy that I’ve put together for finding them is paying them their hourly rate to answer a questionnaire for me.
“I pay them to be sure they don’t do it as a half-effort spec work opportunity and they give it 100%. In the questionnaire, I ask them how they’d assess a number of SEO scenarios, how they’d research new content, etc. If it’s for outreach, I ask them for sample email pitches and how they’d reply to certain requests from a site owner.
“Always pay people for their time. Recently, we paid upwards of $3k for about 20 writers to create content all on the same topic. It was a great investment because, not only did we get some great content, but we also found 6 new offshore writers that delivered exceptional work.
“Consider the search process like a business owner: it’s an investment in your future.”
Getting in touch with an SEO company for outsourcing
If you choose to make contact with the agency that you are interested in working with, arrange a meeting and invite a member of your team that will be liaising with the company.

This is usually an account manager or someone that has at least some knowledge of the service that you are searching for. If you don’t have such a staff member then work with an experienced SEO Consultant with the hiring process.
An experienced SEO Consultant can help you ask the right questions and help you hire the right people for the job. It’s imperative you have at least some knowledge of SEO, or that you work with someone who has this knowledge.
If you don’t you risk hiring an unqualified person, or even worse, you could end up as the victim of a scam.
Ask industry related questions throughout the call and try and get a feel for the skills that are available. If possible, ask about a recent development or update within SEO so that you can get a feel for whether the company stays up to date with the latest industry news.
Example questions that you might want to ask include:
- How does the company measure the success of an SEO project?
- How can you tell if our site is on Mobile first index?
- What’s your take on E.A.T?
- What’s the deal with favicon and Google nowadays?
- How experienced is the SEO team and the people that you are going to be working with?
- Do the team members have specialised roles or are they more general?
In the case of the last question, it is always best that an SEO team has specialised roles rather than one that consists of team members that can do a little bit of everything.
A specialist SEO team might consist of the following roles, with some exceptions or variations, depending on the company:
- Head of SEO
- SEO consultant
- Technical consultant
- Account manager
- Content specialist
- Outreach and PR specialist
- Junior or executive members
When researching a freelancer
If your work or project does not require an entire team (which can be the case if you are searching for link building or content writing services), you might choose to work with a freelancer.
Generally, the process of researching a freelancer will be the same as researching a company if they have a website or social media presence.
It might also be worth asking peers or friends within the industry whether they have worked with an individual before. Adam Silvestri has written a very interesting article on how to filter freelance applications, which is well worth a read.
Whether positive or negative, freelancers tend to have reputations that are passed through word of mouth, so carrying out grassroots research to judge their reputations within the industry can be very useful.
There is also a range of freelancing websites and forums where you can find the profiles of industry professionals. Usually, these will have reviews or recommendations from previous clients that you can read.

Reviews from freelance job sites are difficult to fake and often gives you an idea about the freelancer/agency.
You can also submit job descriptions on these sites to make freelancers aware that you are searching for someone to work with.

If you use a platform like Upwork you can use filters to find the right type of freelancer
When writing a description, be clear about what the job entails, the amount of work that the freelancer will be carrying out, and what you expect to gain from their work.

Make your job description clear as possible and set your expectations early.
When you post a job application you are likely to get hundreds of proposals. Especially when posting SEO projects. Unfortunately, you will see a lot of applicants who are clearly not suitable for the task.
Stephen Sumner, an online marketing specialist, says he has a special tactic for dealing with potential freelancers to work with:
“When recruiting on job sites for VA’s and freelancers, I bury a question in my advert in the last 3rd of the listing text and ask them to answer it specifically at the start of the application.
“The ones that don’t do this are not going to cut the mustard with me and the ones that do I will consider. It’s an exercise in finding staff who are thorough and are able to read project brief fully.”
Similarly, Emma White at Multi Layer Media says that:
“Look out for template applications. These will be easier to spot the more applications you receive, and you’ll start to notice a pattern of applications that use the same or very similar language. Generally, these get skipped over.
“If you ask for examples of work, ask for specific examples rather than general ones. For example, if you’re hiring an offshore writer, ask for writing samples in a specific niche (the niche that they will be writing about if hired). In the application, does the writer provide the right kind of samples? And if not, do they acknowledge that fact?
“In short, you’ll be filtering the same way you would for an in-house role. Does it look like the person has customised their application specifically for your role, or have they sent the same generic application to multiple job listings?”
My friend Alan Silvestri wrote a fantastic article on filtering bad applications from job sites. You can find plenty of tips in this article.

Here is one of the best proposals I ever received for a link building job.
Getting in touch with a freelancer for outsourcing SEO
If you want to take your research a little further, enquire with the freelancer themselves and ask for examples of work.
Usually, a freelancer will be more than happy to provide this material, although you may find that certain details, such as company names, may be omitted to protect privacy.
Most freelancers work under NDAs and are not allowed to share certain details. But, keep in mind some freelancers with nothing to show could use this as an excuse.
Always dig deeper and insist on proving references and sample work. If a freelancer fails to provide anything, you can offer the person a paid trial (Please don’t make people work for free) and see how they perform before you start paying.
Generally, it is easier to get in touch and discuss potential projects with a freelancer as you will almost always be speaking directly with the person who is going to be carrying out the work, rather than a salesman or a manager.
What’s more, freelancers tend to be far more flexible than a company, which means that they usually have more time to communicate and exchange ideas and updates.
Like when working with a company or agency, however, set up a preliminary call with the freelancer and enquire about the projects that they have worked on before and remember to ask questions that will allow you to gauge their skill level.
What aspects of SEO can you outsource?
When it comes to deciding which aspects of SEO you want to outsource, this can depend on a variety of factors including skill levels, time constraints, and expenses.
You can (with a little oversimplification), break down SEO into two areas and see which tasks you could look to outsource.
I don’t recommend outsourcing some of the strategic SEO tasks as you may need to do this in-house or with the help of a contractor.
On page tasks
These are tasks that are directly involved with your website and can include:
- Meta title and description optimisation and production.
- Content creation.
- Image optimisation.
- Internal link audits and structure reviews.
- Usability and accessibility audits.
- Keyword research.
Off page tasks
These are jobs that deal with your SEO campaign outside of your website:
- Email outreach
- Link prospecting (It’s an important step)
- Content marketing research.
- Content brief generation.
- Competitor research.
- Outsource prospect creating.
- Link building,
In regards to link building, it is integral that an experienced offsite professional caters to this task as it is important to only acquire links from useful and high-quality websites.
I spoke to Alan Silvestri at Growth Gorilla, who offered two tips for link building with an offshore team:
- Have a transparent project management system in place to be able to check the work and provide/ask for feedback.
- Provide the offshore team with everything they need (logins, info, specific templated replies) to conduct outreach on your behalf even if they don’t ask for it. Make it as easy for them as possible.
Adam Steele at Loganix has a different tip, and says that:
“I’ve had the most success delegating these sorts of things once I already have a good understanding of them, and have even done them myself.
“I need to know what ‘good work’ looks like. Likewise, what ‘crap work’ looks like. Outcome-based hiring is tough in link building. There are too many variables.”
How to get started when outsourcing SEO
Before the work can begin, there are a number of steps that you should take so that you are fully protected.
Have a clear understanding of your requirements
If you’re unsure what you want to gain from outsourcing your SEO, or you aren’t able to articulate what you want, it will be hard for any SEO agency or freelancer to achieve any sort of goal.
Before you even begin advertising or prospecting, set out a plan of what you want to gain from an SEO campaign. You should be realistic about your campaign and goals.
Whether it’s to rank commercial or product pages, increase brand awareness, or expand your company into new countries, have a clear understanding of what you want and make any freelancer aware of this from the very start.
I spoke to Jeff Crawford at Zodigital, and he said “When working with outsourcers, try to offer as much guidance as possible. Don’t assume they know magically “get” what you are communicating. Most outsourcers are non-native English speakers. And in some cultures, it might be disrespectful to admit they don’t know what you are saying. I combat this by doing annotated screenshots, screen recordings, pictures of hand-drawn diagrams to illustrate my points.
Be willing to pay for the right talent
It’s often the case that those new to the world of SEO will expect to pay a small lump sum just like when they are paying for a product.
SEO, however, should be thought of as an investment and it is not a journey that you can shorten by cutting corners. Research agency day rates and investigate each offering so you can ascertain what a reasonable price is for the service that you are going to receive.

If you find a price that is far cheaper than average, the chances are that this is not a service that you will want to invest in.
Sign an agreement
Before any work can begin, it is important to sign an agreement between yourself and any agency or freelancer to ensure that there is a clear understanding of the work to be carried out, alongside what goals should be met, and when they should be delivered.
An agreement should consist of the following:
- A clear outline of the work to be carried out.
- A timeline of objectives and goal completions.
- A structure for communication, operations, and reporting.
- A minimum contract length.
- A termination agreement.
- Whether there can be any “pauses” within the contract.
When handling an SEO contract, if it is at all possible, one of the most important things that you should do is have a lawyer read over the contract — especially if it is long-term.
The contract needs to have a mutual understanding of the services that are to be performed, and depending on how the project goes, there could be disagreements about whether certain services have been carried out.
In these instances, it is integral that the contract between you and the SEO team or professional is airtight. With this in mind, ensure that a lawyer goes over the contract to ensure that there can be no discrepancies or misunderstandings.
If you need a freelance contract here is a fantastic one (make a copy) by Jyssica Schwartz
Get them to sign a non-disclosure agreement (NDA)
Otherwise known as a confidentiality agreement, an NDA is a legally binding contract that outlines what material, information or knowledge, can be shared between the two parties, as well as what should be restricted to third parties.

A typical NDA should:
- Identify the parties within the agreement.
- Provide a clear definition of what you deem to be confidential.
- Offer a scope of the confidentiality agreement (such as what steps must be taken to ensure that a third party cannot access information within the contract).
- Explain if there are any exclusions from confidential treatment (such as knowledge that is already known, or knowledge that is publicly known).
- Discuss the term of the agreement.
By signing an NDA, this means that the person or company that you have chosen for outsourcing should not communicate any of your dealings publicly or with any other company.
Breaching an NDA is a very serious matter that can very easily develop into legal proceedings against the party that has infringed it.
If you’re looking for a good NDA template, here is one from Athennian
Ensure that there is a non-compete agreement
Both agencies and freelancers within the SEO industry will work with a wide range of clients from an even broader range of industries and backgrounds.
Depending on the size of the company, or how much work a freelancer does, there could be a chance that they work with competing clients.
To ensure that this isn’t the case, it’s important that a non-compete agreement is signed so that a freelancer or agency is not working with competitors or clients that work within a similar industry.
This means that any trade, company secrets, or industry tactics are not disclosed.
Keep in mind that having these agreements doesn’t guarantee anything if you’re working with companies outside your country as the laws and regulations can change.
It’s important you get your lawyers involved in creating them and ensure you can enforce and take legal actions regardless of where the freelancer lives.
If you’re looking for a non-compete agreement template, here is a good one from eforms.
Arrange a kick-off meeting
Once that the legal aspects are cleared, arrange a kick-off meeting to discuss the project and clearly outline a standard operating procedure (SOP).
An SOP (Standard operating procedure) should be arranged at the start of the project so that both parties understand and agree on deliveries, objectives, and goals while making sure that each is delivered consistently and on time.

SOP’s doesn’t have to be fancy. I like to make mines in Word document and keep it simple and easy to understand.
Programmes such as Trello, Teamwork, and Basecamp are incredibly helpful for monitoring the status of a project and to ensure that deadlines and goals are being met.

Use a project management software for managing your campaigns.
Arrange a weekly or bi-weekly meeting with the agency or freelancer so that you can discuss the project, offer feedback, or exchange tips and ideas that you might have had since your last meeting.
During the kick-off meeting, ensure that your internal consultant or account manager is on hand so that SOPs are understood and agreed.
SEO Consultant Elliott Davidson says that:
“We’ve created a knowledge-based where we store all of our SOP for individual tasks surrounding SEO. In this case for link building as we’ve broken the problem up into manageable subtasks we are able then able to create and a full break down for that particular section i.e. prospecting for guest posts.
“To make life simple we also record a video for the outsourcer to watch and there also FAQs they can check over. This means we can get them up to speed quickly and not have to spend our time answer the same questions over and over again. Though if a question comes up more than twice around that task we add it to the SOP.”
Similarly, Chris Dreyer, founder of Rankings.io said:
“Many individuals think that creating SOPs has to be these tedious, soul-crushing endeavor. However, the best course of action is just to record yourself actually doing the task (in a screen-share video), then allow the candidates to ask questions, which you can use to build a library of FAQs.
“We primarily use Loom Video for this. It’s a very simple tool for recording, saving, and sharing screen-shares.”
How to measure the success of an Outsourced SEO project?
As well as keeping in regular contact, it is important to monitor the project so that you understand what work is being carried out as well as what impact this might be having on your site.
Just as if you were carrying out the work yourself, regularly check rankings, and if necessary, the backlinks created so that you know that the work is of good quality.
Depending on the KPIs set, there are a variety of simple metrics that you can analyse to see how well a project is going, including looking at:
- Organic traffic levels – See if the traffic has increased or decreased.
- Conversion rates – These can give you an indication about the quality of the traffic.
- Backlink acquisition – Look at the link velocity.
- Keyword rankings – Visibility of your keywords.
Ensuring that the KPIs are clear and understood at the start of the project is critical to how well it will perform.
It’s important to consider the KPI’s as increase organic traffic doesn’t necessarily mean there is an increase in sales and conversions.
If you find that the standard of work is not to your expectations, arrange a meeting as soon as possible to try and rectify the situation.
It might be an idea to have a higher concentration of meetings at the start of the project so that you can set a clear understanding of the work that should be carried out.
Once you are satisfied that the work meets your expectations as discussed at the start of the project, it is often the case that catch-up meetings become less regular as trust and understanding increases.
In conversation about managing offsite teams, Leslie Gilmour, Managing director at Cube Digital, said:
“I have created a hierarchy for my offshore team. The two managers, content and link building, have direct reports. I have a call with both managers at 9 am every Monday and once a month I run a training session where everyone has to attend.
“At the start of the training session, I go “around the room” and ask everyone how they are and what is going on. To get the best result I need to be specific – what did you do last weekend, tell us all about it, how is your child’s piano lessons coming along, tell me about your holiday, what was great about it, etc.
“I have been fortunate to hire everyone in the link building team so that they are located around one eastern European city. I spent a week there with them running through processes and getting feedback. My primary aim was to get to know each of them and allow them to open up and talk with me.
“We have a few channels on Skype to keep communications open. The main channel that includes everyone can get fun on Thursday and Friday afternoons – especially towards the end of the month when we know all targets are delivered.”
Top tips for outsourcing SEO
Alongside the information discussed above, here are a few simple tips that can benefit a project that is being outsourced.
- Be clear about availability.
- Agree on what technologies and programs can be used.
- Remember to reward an offsite team or individual.
Be clear about availability
A mutual understanding of availability must be agreed at the start of a project so that you know when contact can be made.
A freelancer or offsite team will expect a level of flexibility that might not be available to in-house teams and employees.
Make clear when they need to be available via email, chat, or telephone, so that there is a valuable level of consistency and trust.
This area is especially important if you are dealing with a team or individual that is in another time zone, as there should be a mutual agreement regarding when calls, emails, and meetings should take place.
If the agency or freelancer that you are working with come from a different background or culture, this should be respected so that there are no faux pas or difficulties further down the line.
It’s also worth remembering that different countries also celebrate national holidays and religious holidays at different times of the year.
Speaking about time zones, Emma White at Multi Layer Media says:
“From the get go, make it clear what your main line of communication will be (Skype, Slack, etc). If you need your offshore team to be available during your working hours, ideally this will have been discussed before bringing them onboard, especially if there is a drastic difference in time zones.
“If this isn’t necessary, you’ll want to communicate when you will be available to contact and find out when your offshore team will be available. Clarifying all of this upfront helps create solid boundaries, and will mean both teams are clear on how quickly queries can be responded to.”
Brendan Hufford at Cliquestudios has his own personal story in regards to working with people from other cultures and said that:
“I founded a jiu jitsu apparel company that manufactured our uniforms (gis) in China and Pakistan. The time investment to learn more about Chinese and Pakistani business culture paid off 100X.
“I built stronger manufacturer relationships and, I know for certain, that when a competitor offered my manufacturer big $$ to give them the blueprints to all of our gear, they balked at it. Not only was that a very “American” move and showed ignorance on my competitor’s part, but the loyalty I’d built with my factory contacts made it a non-issue.
“This is also true for offshore SEO. For example, I’m amazed at how many people have Filipino VA’s and don’t both to learn a thing about them, their holidays, family culture, how to give/receive bonuses, etc. When you build trust and loyalty by genuinely caring about a person and their culture, you’ve turned an “offshore” freelancer into a trusted team member.”
Agree on what technologies and programs can be used
Depending on the work that is being carried out, it is important that there is an agreement of what tools, programs and technologies can be used.
Occasionally it might be the case that an offsite team will need to use some of your tools and data, and this arrangement should be made clear at the start of the project.

Some SEO tools can be expensive for a freelancer so its best you buy them a license or add them as an additional user.
At the same time, however, they might also request access to tools outside of a prior agreement, which could be the result of the market environment or a new direction within the work.
Sometimes it is the case that the agency or freelancer will not have the technologies or tools available to them and it is not uncommon for an outsourcing company to purchase subscriptions or memberships on their behalf.
It’s also a good idea to specify which technologies should be used for communication.
Although apps such as WhatsApp are less popular in a commercial environment (or at least when it concerns offsite work), Microsoft Teams, Slack, Skype, Zoom and Google Hangouts are often the tools of choice.
Agree on which apps and tools to use for communication during the kick-off meeting so that there is no confusion or messages being sent across less popular channels.
On the subject of tools, Stephen Sumner said: “Managing people remotely is a bit like herding cats! So I allocate a dedicated Trello board that manages all of their work, they use this to communicate the status and also the admin details like timesheets that are linked from the Trello board.”
Remember to reward an offsite team or individual
Everyone appreciates their efforts being acknowledged, especially if they have gone above what is expected or if their work has generated significant results.

Due to the fact that offsite teams and individuals are out of sight, it is often the case that they are underappreciated during a project.
Although this is rarely intentional, remember to offer thanks and gratitude for a job well done, especially at the end of the contract and if you can leave them a good review.
Making an offsite individual feel included could have a big effect on how they feel about the project, as well as how far they could be willing to go that extra mile when and if required.
A surprise delivery of doughnuts, chocolates, or a crate of beer, for example, can go a long way.
Conclusion
At the end of the day, if you take at least one thing away from this article, it is that you must ensure that the agency or freelancer that you hire knows exactly what they are doing.
Whether this involves technical SEO optimisation, content creation, or off page work, ensuring that each area is catered for by an expert is critical for success.
If you need assistance in finding the right outsource agency/freelancer to help with your SEO, or if you have any questions about any of the topics above, please get in touch or leave a comment below.
Let’s talk & work together
Whether through my agency or as an independent consultant, I am here to help your business or project succeed.
Related articles
Stay updated!
Subscribe to get latest news, insights, technology, and updates.
" " indicates required fields